![]() |
Micro-GT digital select |
|
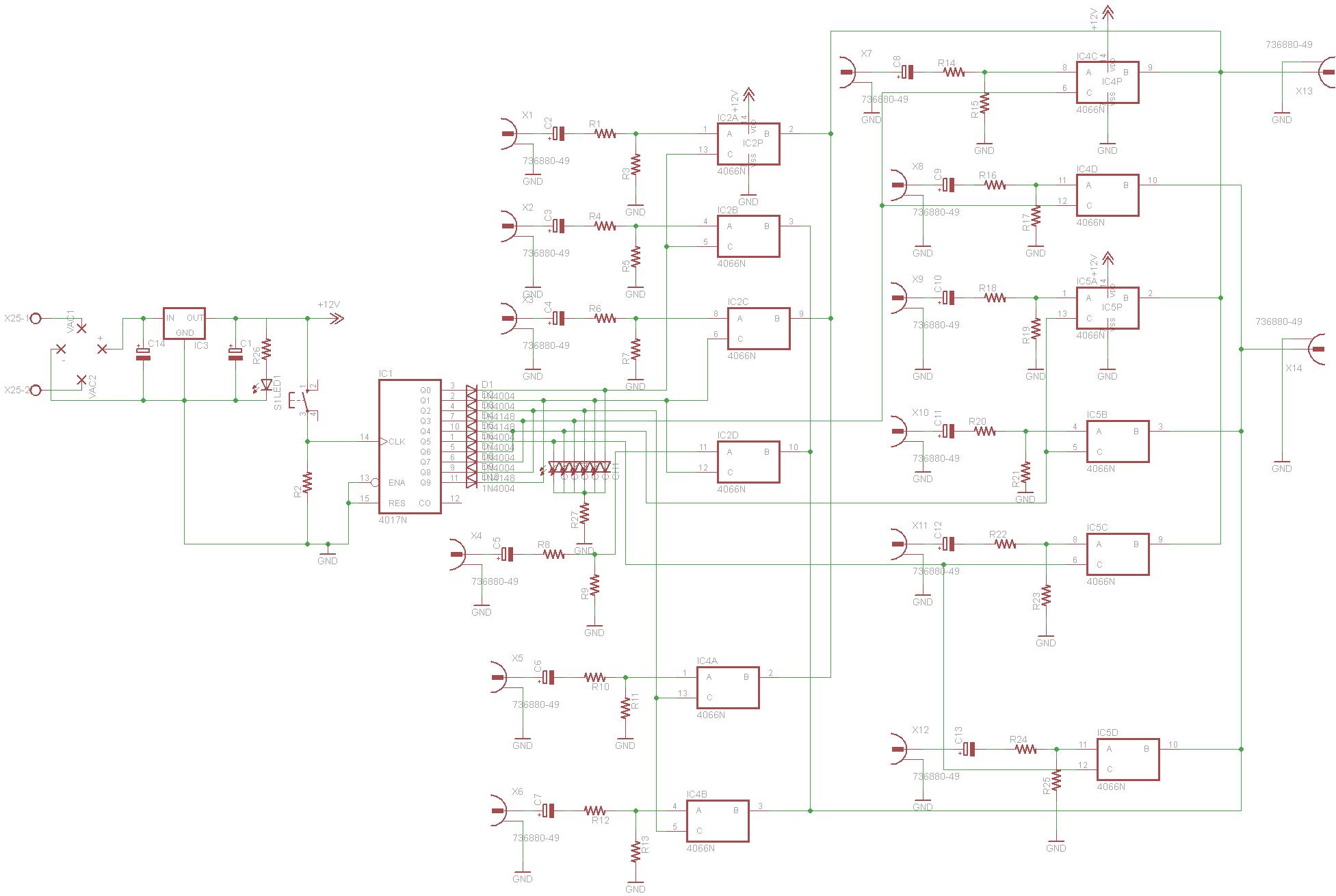
Selettore digitale di 6 canali analogici.
Il circuito presentato su questo articolo è semplice ed efficace. E' basato sul noto circuito integrato CD4017. Questo è un contatore decadico, divisore di frequenza che se stimolato con un segnale di clock decodifica il conteggio allineando l'uscita su 10 distinte linee. Ad ogni pressione del tasto vedremo avanzare la linea abilitata da OUTPUT 0 fino a output 9.

Dato che il contatore Johnson viene resettato presentando un 1 logico al pin di reset, è posto in questo schema a massa così che il conteggio è sempre abilitato e verrà eseguito ad anello. L'avanzamento del conteggio avviene quando si presenta un fronte di salita all'ingrasso di clock, ovvero il PIN 14. Per avanzare il conteggio ha bisogno di essere abilitato portando il pin 13 a massa ovvero zero logico. Gli impulsi di avanzamento verranno introdotti al pin 14 tramite un pulsante N.A. connesso a una resistenza di pull-down. L'alimentazione può arrivare fino a 15 volt.
Download il data book del CD4017

download lo schema elettrico in formato immagine
download file Eagle schema elettrico e PCB
download file costruttivi gerber
Il PCB risulta lungo e stretto a causa della necessità di alloggiare molti RCA DIN. nelle foto successive vedremo il layout componenti con il TOP layer (piste rosse) e il bottom leyers (piste blu). I due connettori più a destra sono le uscite che successivamente collegheremo a un amplificatore di bassa frequenza.
Top Layer a grandezza naturale.
Bottom Layer a grandezza naturale.
Questa prima versione del selettore nasce con questo semplice Layout, ma è prevista una seconda versione più elaborata e a 10 canali in cui i connettori sono collegati tramite cavo schermato mentre il PCB si riduce notevolmente dato che è possibile compattare parecchio la distribuzione degli integrati. eliminando i diodi posti nelle linee di uscita del CD4017 e portando queste direttamente ai pin di abilitazione dei CD4066, le linee analogiche selezionabili passano da 6 a 10.
Operativamente: Con i diodi montati i 6 canali selezionabili vengono abilitati uno alla volta da 1 a 6 e con le succesive pressioni del medesimo tasto eseguiranno poi, grazie ai diodi, la scansione all'indietro, quindi 5,4,3,2,1, per poi ripetere il ciclo. Eliminando i diodi e abilitando il conteggio fino a 10 linee, una volta giunti alla decima il contatore alla successiva pressione del tasto si resetta riportando l'abilitazione al primo canale.
L'audio verrà trasferito dall'ingresso selezionato all'uscita comune a tutti i canali sfruttando le caratteristiche tecniche dell'integrato CD4066 chiamato dalla casa costruttrice Quad Bilateral Switch ed è specificatamente costruito per commutare o multiplexare o trasmettere segnali audio attraverso i 4 blocchi individuali interni.
Scarica il databook dell'integrato CD4066
La costruzione del progetto da luogo a un oggetto molto elegante per il quale non resta altro da fare che trovare il contenitore più adatto. In commercio sono disponibili delle belle scatoline alte pochi centimetri molto adatte alla forma del nostro PCB.